• 正文
  • 相关推荐
申请入驻 产业图谱

雷卯针对米尔MYC-LHi3093 开发板防雷防静电方案

10/04 10:50
322
加入交流群
扫码加入
获取工程师必备礼包
参与热点资讯讨论

一、 应用场景

工控机、工业 PLC、工业 HMI、工业网关、IOT 融合终端、工业运动控制、通用主控

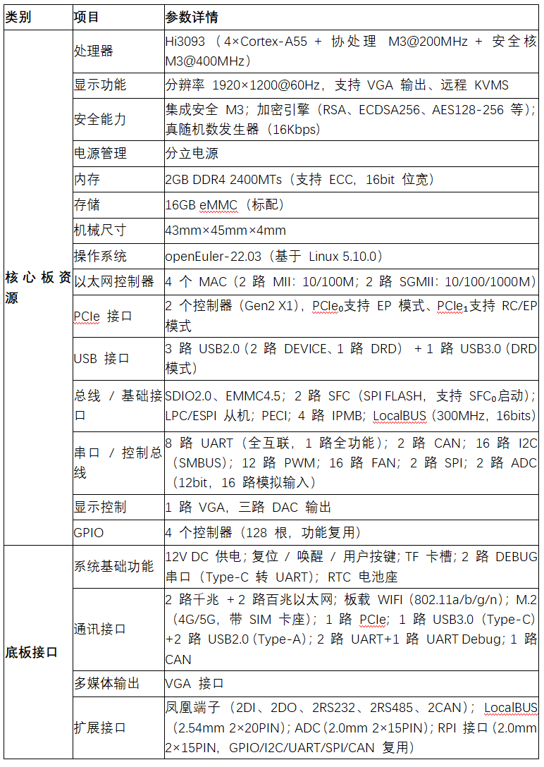
二、 功能概述

三、扩展接口介绍

雷卯专心为您解决防雷防静电的问题,有免费实验室供检测。

相关推荐