Supplyframe
Supplyframe XQ
Datasheet5
芯耀
Findchips
bom2buy
Siemens Xcelerator
关注我们
扫码关注
获取工程师必备礼包
板卡试用/精品课
设计助手
电子硬件助手
元器件查询
资讯
设计资源
技术前沿
产业研究
直播
课程
社区
企业专区
活动
搜索
热搜
搜索历史
清空
创作中心
加入星计划,您可以享受以下权益:
创作内容快速变现
行业影响力扩散
作品版权保护
300W+ 专业用户
1.5W+ 优质创作者
5000+ 长期合作伙伴
立即加入
推荐
文章
视讯
原创
推荐
电路方案
技术资料
原厂专区
实验室
新品发布
技术子站
电路分析
拆解
评测
产业推荐
产业地图
研究报告
供需商情
产业图谱
汽车电子
工业电子
消费电子
通信/网络
半导体
人形机器人
与非网论坛
NXP社区
RF社区
ROHM社区
ST中文论坛
企业中心
企业入驻
行业活动
板卡申请
首页
文章
雷卯针对米尔MYC-J7A100T 开发板防雷防静电方案
正文
一、 应用场景
二、 功能概述
三、扩展接口介绍
相关推荐
申请入驻
产业图谱
雷卯针对米尔MYC-J7A100T 开发板防雷防静电方案
10/04 10:45
作者:
eefocus_4006230
615
加入交流群
扫码加入
获取工程师必备礼包
参与热点资讯讨论
一、 应用场景
工业控制
、自动化、通信、
计算机
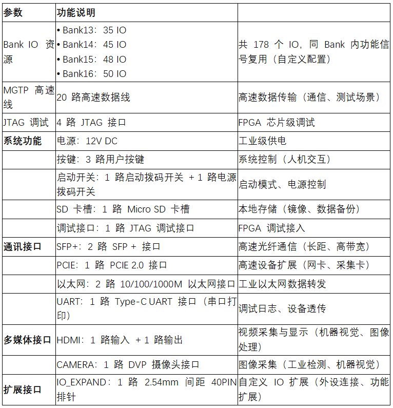
二、 功能概述
三、扩展接口介绍
雷卯专心为您解决防雷防静电的问题,有免费实验室供检测。
阅读全文
原创声明:本文为eefocus_4006230原创内容,未经书面授权,不得以任何方式加以使用。
转载合作
人工客服
(售后/吐槽/合作/交友)
开发板
防雷
防静电
汽车电子
相关推荐
安卓开发板_MT8768安卓主板_联发科MTK主板方案定制
方案
深圳市智物通讯科技有限公司
507
10/05 11:20
MT8788安卓开发板_联发科MTK开发板评估套件_安卓主板定制
方案
深圳市智物通讯科技有限公司
607
09/28 09:25
MTK安卓开发板_安卓主板定制开发_安卓手机开发板厂家
方案
深圳市智物通讯科技有限公司
735
07/22 17:08
基于高通QCS6490之AI智慧电子围篱展示方案
方案
大大通
1501
05/30 17:32
OpenCV行人检测--米尔基于全志T527核心板开发板
方案
米尔电子
974
04/18 14:11
OpenCV行人检测--基于米尔全志T527开发板
方案
米尔电子
1541
04/11 13:30
国产FPGA SOC双目视觉处理系统开发实例-米尔安路DR1M90开发板
方案
米尔电子
4280
02/20 16:55
登录即可解锁
海量技术文章
设计资源下载
产业链客户资源
写文章/发需求
立即登录
创作中心
去发布
发文章
发方案
发课程
eefocus_4006230
TA的热门作品
雷卯针对米尔MYC-LR3576 开发板防雷防静电方案
雷卯国产化之LMTL3N06完全替代ON 的NTR5198NLT1G
雷卯针对米尔MYC-YM90X 开发板防雷防静电方案
雷卯针对米尔MYC-C8MMX-V2开发板防雷防静电方案
雷卯针对米尔MYC-YT113X开发板防雷防静电方案
查看更多